德泓智库 | 2026年中央预算内投资城乡冷链和国家物流枢纽专项申报要点
2026中央预算内投资城乡冷链和物流枢纽专项申报启动,按总投资额30%支持,一般项目最高补助不超过5000万元;粮食等重要农产品仓储物流项目特殊情形下可放宽至1亿元(需符合专项细分要求);西藏及四省涉藏州县、新疆地区项目补助比例可提高至50%。
一、政策背景与核心依据
2026年中央预算内投资城乡冷链和国家物流枢纽建设专项,是落实“十四五”现代物流发展规划、保障民生供应与产业升级的关键政策性工具。该专项严格遵循《城乡冷链和国家物流枢纽建设中央预算内投资专项管理办法》(发改经贸规〔2023〕1753号)及《关于抓紧做好2026年中央预算内投资计划编制工作的通知》(发改投资〔2025〕1024号)要求,以“集中力量办大事、少而精”为核心原则,聚焦物流基础设施补短板、强弱项,为城乡冷链与国家物流枢纽建设提供定向资金支持。
从政策导向看,专项既延续了对“基础性、公共性、公益性”设施的优先支持,又强化了“智慧化、绿色化、应急化”转型导向,同时通过差异化区域政策(如中西部倾斜、边疆地区特殊支持)推动物流资源均衡布局,对降低社会物流成本、保障农产品流通安全、服务乡村振兴具有重要战略意义。
二、支持范围与重点方向(精准匹配三大核心领域)
(一)冷链物流设施项目(全国无区域限制)
作为专项支持核心,该类项目需满足“规模达标、功能复合、转型导向”要求,具体包括:
1、仓储设施新建与改扩建:单体库容≥2万立方米的冷藏库、冷冻库,优先支持两类场景——中西部农产品产地交易市场“公共型冷库”(服务本地种植户集散需求)、大中城市周边“流通型/多功能复合型冷库”(衔接消费端配送);
2、存量设施升级改造:老旧冷库智能化改造(需接入WMS仓储管理系统、物联网温湿度监控)、绿色化转型(采用CO₂跨临界制冷、B1级阻燃保温材料,严禁使用氨制冷剂);
3、配套功能完善:与冷库直接关联的分拣、分级、包装、预冷(产地库需实现0-4℃快速降温)、配送设施,其中产地冷链集配中心需满足日处理量≥500吨、配套冷藏车≥3辆,销地集配中心需实现30公里半径“当日达”(单位成本≤0.5元/公斤)。
(二)物流基础设施补短板项目(仅限49个国家级重点区域)
该类项目严格限定在三类国家级平台范围内,突出“网络枢纽性、功能公共性”:
1、2025年国家物流枢纽(30个):覆盖陆港型、空港型等全类型,包括京津冀(北京平谷、天津、廊坊)、长三角(南京、南通、台州等)、粤港澳(广州)、中西部(武汉、成都、贵阳等),重点支持多式联运转运场站(铁路专用线进园区、公铁/水铁联运换装设施);

2、2025年国家骨干冷链物流基地(19个):布局生鲜产区(沧州、包头、盐城等)、边境贸易区(德宏、伊犁、吐鲁番等)、城市保障区(杭州、广州、遵义等),支持公共仓储、检验检测设施;

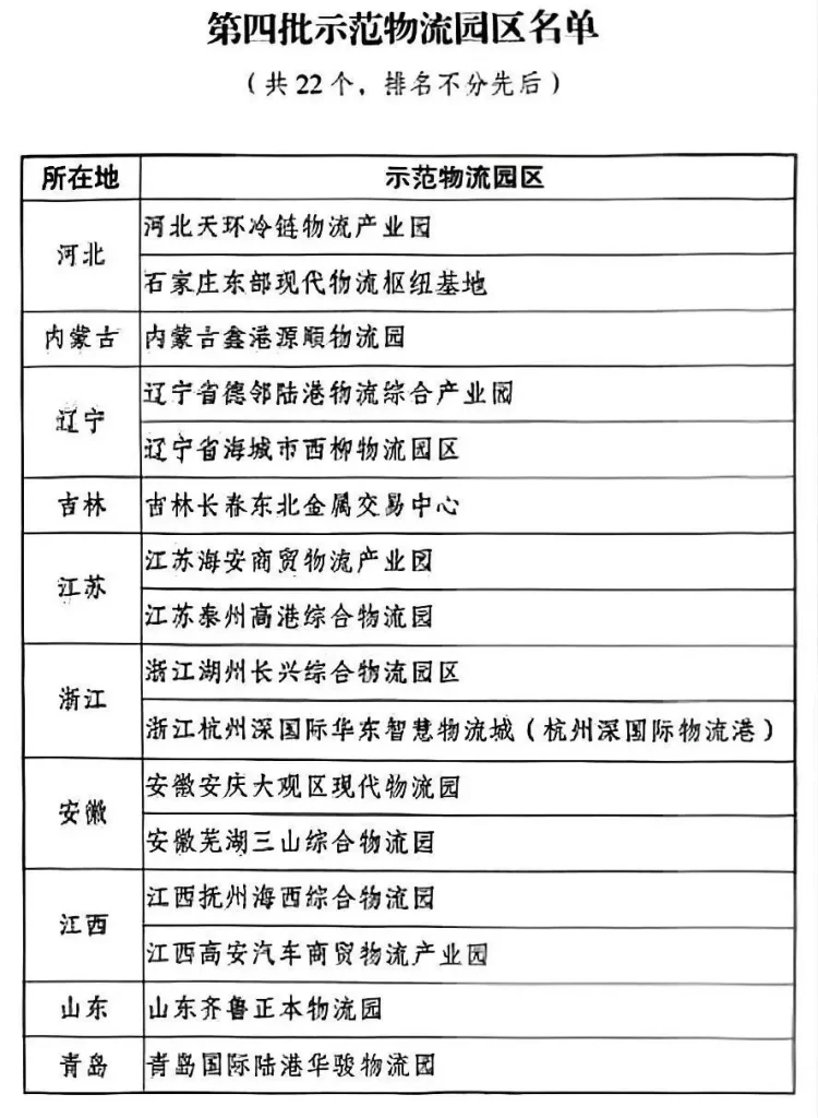
3、第四批国家级示范物流园区(22个):含综合枢纽(石家庄东部现代物流枢纽)、专业园区(河北天环冷链物流产业园)、口岸园区(重庆南彭贸易物流基地),重点补短板智慧物流信息平台、供应链协同系统。


(三)城郊大仓基地项目(聚焦“平急两用”功能)
支持基地内高标准公共仓储、分拨配送设施的新建、改扩建及智能化改造,核心要求是具备“日常服务消费、应急保障供应”双重能力——日常承接城市生鲜配送,突发情况下可转化为应急物资储备库(需预留≥5%库容用于政府应急调度)。
三、项目申报核心条件(硬性门槛,缺一不可)
(一)合规性条件
- 1、手续完备性:需通过投资项目在线审批监管平台完成审批/核准/备案,取得土地(物流仓储用地性质)、规划许可、环评批复、施工许可等全套前期文件,新建项目需具备开工条件,已开工项目需提供形象进度照片;
- 2、信用达标:项目单位未列入“严重失信主体名单”,且需明确“项目单位”与“日常监管直接责任单位”双主体及责任人信息;
- 3、资金唯一性:未获得其他中央财政性资金支持(含农业农村部冷链专项、交通物流专项等),避免重复申报。
(二)建设与资金条件
1、建设进度:已开工建设且主体工程未完工(实际完成投资比例≤70%,进度超80%直接否决);
2、自筹资金落实:需提供银行存款证明(金额≥项目总投资30%)或银行授信函,明确自筹资金来源(企业自有资金、银行贷款等),确保“资金拼盘”真实可行;
3、主体资质:优先支持3A级以上物流企业、国有控股企业、农业产业化龙头企业(或合作社、家庭农场),需提供近三年财务审计报告、银行资信证明。
四、资金补助标准与管理规则(量化清晰,管控严格)
(一)补助比例与金额上限
专项采用“差异化比例+限额管控”模式,具体如下:

(二)资金使用范围
补助资金仅限与项目直接相关的支出,且需满足比例限制:
- 土建工程:≤总补助资金的50%(含仓库主体、场地硬化等);
- 设备购置:≥总补助资金的40%(含制冷设备、智能分拣设备、冷藏车等);
- 工程建设其他费:≤总补助资金的10%(含设计、监理、环评等);严禁用于土地购置费、流动资金、人员薪酬等非直接建设支出。
(三)拨付与监管
- 1、拨付方式:分两批拨付——项目开工后拨付60%,主体工程完工并通过阶段性验收后拨付40%;
- 2、动态监管:全程通过“国家重大建设项目库”追踪资金流向,国家发改委每半年开展一次现场核查,发现挪用资金、违规建设的,立即收回补助并将单位纳入失信名单。
五、申报流程与审核要点(全流程管控,关键节点明确)
(一)申报时间节点(不可逆,需提前筹备)

(二)核心申报流程
1、项目入库:登录“国家重大建设项目库”,选择“政府投资方向—2026年专项—现代化基础设施体系—物流流通设施”,在“审核辅助标识2”中注明“中央冷链项目”或“地方冷链项目”,确保总投资、建设内容与申报材料一致;
2、地方审核:县级发改部门审核材料完整性→市级发改部门现场考察(核实建设进度、手续真实性)→省级发改部门组织专家评审(每省推荐不超过5个项目);
3、国家审批:国家发改委经贸司复核(重点核查政策匹配度、资金合规性)→公示→下达投资计划。
(三)审核核心关注点
1、政策匹配度:项目是否属于支持范围(如纯经营性冷库、景观类设施直接否决),是否体现“智慧化、绿色化”(如无物联网系统、非环保制冷剂的项目扣分);
2、效益量化:需提供具体数据支撑——如项目建成后可降低区域物流成本X%、减少农产品损耗率从20%降至8%、带动农户增收Y万元;
3、风险防控:是否制定极端天气应急调度预案、冷链追溯体系(需接入国家/省级监管平台)、安全生产管理制度。
六、区域差异化政策与典型案例(结合地方优势,精准申报)
(一)分区域重点方向

(二)地方特色政策案例
1、成都市:对新建冷库按每500立方米(约100吨容量)补助5万元,更新改造冷库每500立方米补助2.5万元,单个项目最高100万元,要求项目需接入“四川仓储冷链物流信息化管理平台”;
2、内蒙古乌兰察布市:专项支持农畜产品冷链体系,要求项目需在2024-2025年建成并产生实效,资金使用截止2025年11月20日;
3、迁安市:省级储备项目需提交《储备项目建议书》,重点支持水果、蔬菜等特色农产品冷链设施,强调“联农带农机制”(需明确带动农户数量、增收方式)。
七、常见申报风险与规避策略(避坑指南,提升成功率)
(一)高频失败诱因
1、政策匹配偏差:申报内容与支持范围不符(如申报纯商业写字楼配套冷库、景观类冷链展馆);
2、手续瑕疵:用地预审文件过期、环评未通过审批、施工许可未取得(某项目因用地预审过期被直接驳回);
3、资金问题:自筹资金证明不足(仅提供意向协议,无银行存款证明)、重复申报(同时申请农业农村部冷链资金);
4、实施能力不足:项目单位信用不良、管理团队无物流项目经验(如长垣市保障房配套项目因团队能力不足导致烂尾)。
(二)针对性规避策略
1、政策对标:研读〔2023〕1753号文及地方申报通知,确保项目功能、建设内容与支持方向完全契合;
2、手续筹备:提前6个月启动前期工作,梳理立项、土地、规划、环评等全套手续,重点核查文件有效期(如用地预审有效期一般为2年,需确保申报时剩余有效期≥6个月);
3、资金合规:明确自筹资金来源,提供银行出具的存款证明或授信函,避免“资金拼盘”虚设;登录“信用中国”查询项目单位信用记录,确保未列入严重失信名单;
4、材料打磨:资金申请报告需由甲级工程咨询资质机构编制,重点突出“项目必要性(区域物流短板分析)、技术可行性(制冷系统选型、智能化方案)、效益可量化(经济与社会效益数据)”。
八、政策趋势与申报策略建议(前瞻性布局,把握机遇)
(一)三大核心趋势
- 1、智慧化深度渗透:未来专项将更侧重“物联网+冷链”“区块链追溯”“无人分拣”等技术应用,无智能化系统的项目竞争力将下降;
- 2、绿色低碳转型:光伏屋顶、蓄冷式冷库、新能源冷藏车(占比≥30%)等绿色设施将获得优先支持,碳排放强度将成为审核重要指标;
- 3、应急能力强化:“平急两用”功能将成为硬性要求,未预留应急库容、无应急调度预案的项目将难以通过审核。
(二)实操申报建议
1、提前布局入库:2025年9月底前完成国家重大建设项目库储备,避免临近截止日期因系统拥堵、材料不全延误;
2、突出项目亮点:在申报材料中量化创新点——如“采用CO₂跨临界制冷技术,较传统冷库节能30%”“建成后区域农产品损耗率下降12个百分点,年节省成本XX万元”;
3、强化地方协同:主动对接地方发改委(尤其是经贸处/物流处),了解本地优先支持领域(如成都聚焦“4+6”都市现代农业配套冷链),争取纳入地方推荐清单;
4、专业支撑:复杂项目(如多式联运、跨境冷链)建议委托具备物流行业经验的咨询机构编制材料,确保技术方案、效益测算符合审核要求。
附:核心政策文件
1、必学文件:
《城乡冷链和国家物流枢纽建设中央预算内投资专项管理办法》(发改经贸规〔2023〕1753号).pdf
关于做好2026年城乡冷链和国家物流枢纽建设专项中央预算内投资项目申报工作的通知(国家发改委2025年10月31日印发).pdf
2、查询平台:国家重大建设项目库、国家发改委官网;
3、地方对接:各省发改委经贸处(或物流发展处),可通过省级发改委官网查询联系方式。
版权声明:凡注明来源“德泓咨询”的所有内容,版权均属德泓咨询平台所有。如需转载开白,请在相应文章下方留言并附上转载方的公众号ID,转载时需在文章开头注明正确的来源和作者。
作者:李安琪
联系电话:0371-6198 1688


